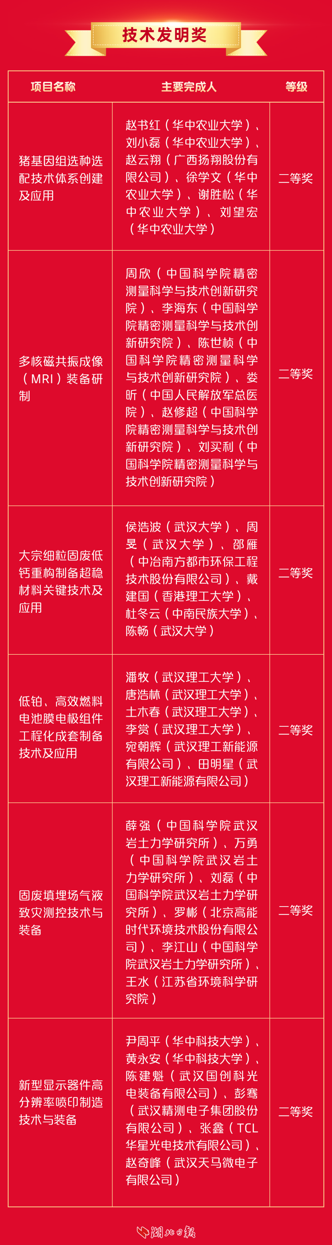
国家科学技术奖湖北获奖项目名单↓
来源:湖北日报客户端、新华社
黄石广播电视台
微信公众号
云上黄石
手机客户端
奋战四季度 决胜“十四五” | 我市前三季度经济稳中有进 多项指标增速进位
奋战四季度 决胜“十四五” | 捷蒽迪黄石基地项目:用硬核技术打造现代化数字电源创新综合体
奋战四季度 决胜“十四五” | 金融中心项目冲刺年底竣工
黄石臻选 中秋月圆 ——2025 年黄石市中秋文化活动
【牢记嘱托看变化 感恩奋进谱新篇......
乡村振兴的襄阳答卷:环境蝶变引产......
英国小哥带你看亚洲最大、全球最快......
武创院的1068条来访预约
湖北加快把科创优势转化为发展胜势
闪亮的足迹·牢记嘱托 荆楚答卷 ......
“扶贫县官”与世长辞 3亿元富民......
东湖评论:罗官章走了,把更多为民......